After some 34 hours of bombardment the fort surrenders on April 13 and Federal troops evacuate the fort the next day. The American Battlefield Protection Program ABPP was established within the United States National Park Service to classify the preservation status of historic battlefield land.
 List Of American Civil War Battles Wikipedia
  List Of American Civil War Battles Wikipedia  
President Abraham Lincoln Civil War Timeline - Major Battles For four years from 1861-1865 battles were waged around the landscape of the United States pitting brother against brother in a Civil War that would change the history of the USA forever.

Dates of civil war battles. The Civil War was no longer a battle of the swift or the fittest. In 1993 the Civil War Sites Advisory Commission CWSAC reported to Congress and the ABPP on their extensive analysis of significant battles and battlefields. A map and chronology of the major battles of the American Civil War.
The battles of the Civil War are largely divided into the Eastern Western and Trans-Mississippi Theaters with the bulk of the fighting taking place in the first two. Advances in technology had ushered an age of modern and efficient warfare which all but eliminated the chivalry of ages past. April 1214 1861 The Confederate attack on Fort Sumter a federal outpost in the harbor of Charleston South Carolina marks the first military engagement of the American Civil War.
The American Civil War also known by other names was a civil war in the United States from 1861 to 1865 fought between northern states loyal to the Union and southern states that had seceded to form the Confederate States of America. Over 720000 of our citizens would perish in the battle for states rights and slavery. There were more than 10000 armed conflicts during the Civil War so many that it can be hard to know which ones were the major encounters.
The accounts of the battles here are brief providing information on the forces involved and the outcome. Search civil war battles by name use map to filter list or sort by date. The principal cause of the war was the status of slavery in the United States especially in the territories.
June 25-July 1 1862- The Seven Days Battles before Richmond. April 19 - Battles of Lexington and Concord MA May 10 - Ethan Allen and Green Mountain Boys seize Fort Ticonderoga Second Continental Congress meets June 15 - George Washington appointed commander-in-chief June 17 - Battle of Bunker Hill. In the First Battle of Bull Run known in the South as First Manassas on July 21 1861 35000 Confederate soldiers under the command of Thomas Jonathan Stonewall Jackson forced a greater number.
General Lees army attacks the Army of the Potomac under General George McClellan in a succession of battles beginning at Mechanicsville on June 26 and ending at Malvern Hill on July 1. During the Civil War over 200000 Americans were killed in battle. 387 rows Battles rated by CWSAC.
The Official Record of the War of the Rebellion. The Civil War Soldiers and Sailors System simplifies the research with brief but informative histories of the nearly 400 battles deemed most significant by the National Park Services American Battlefield Protection Program.
  Civil War Timeline Confederate States Army American Civil War  
 Civil War 2nd And 4th Periods Battle Timeline Civil War Timeline Civil War Civil War Battles
  Civil War 2nd And 4th Periods Battle Timeline Civil War Timeline Civil War Civil War Battles  
 Timeline Maker Professional Sample Charts Civil War Timeline Civil War Timeline Timeline Maker Civil War Battles
  Timeline Maker Professional Sample Charts Civil War Timeline Civil War Timeline Timeline Maker Civil War Battles  
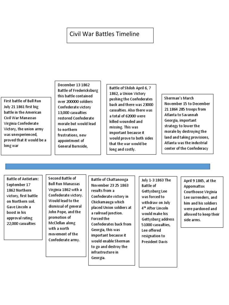
 Major Civil War Battles Timeline By Julie Hilsen
  Major Civil War Battles Timeline By Julie Hilsen  
 Civil War Timeline Aol Image Search Results Civil War Timeline Civil War Civil War Battles
  Civil War Timeline Aol Image Search Results Civil War Timeline Civil War Civil War Battles  
  Civil War Army Service Military Infantry Union Confederate  
 Civil War Project Civil War Timeline Info Civil War Timeline Civil War Projects Civil War Battles
  Civil War Project Civil War Timeline Info Civil War Timeline Civil War Projects Civil War Battles  
- 
Chapter Two CLASSIFICATION OF PENALTIES Art. The Debate Over Death Penalty. Death Penalties Around The World Three widely used execution ...
- 
MacArthur arrived at his post a World War II hero having successfully led multiple troops through the war. Douglas MacArthur Is One of Ameri...
- 
The beatles continue at the indra club living in squalor and playing seven nights a week six hours a night on weekends OCTOBER 4 - NOVEMBER ...
disadvantages of being an archaeologist
10 Reasons Not To Become An Archaeologist (and Why. . 5. Being Sent Indoors. Promotion comes slowly to archaeologists, and when it doe...
 
ads
Knowledge Trivia Sample
Search This Blog
Blog Archive
- January 2023 (12)
- October 2021 (7)
- September 2021 (31)
- August 2021 (31)
- July 2021 (31)
- June 2021 (25)
- May 2021 (26)
- April 2021 (31)
- March 2021 (30)
- February 2021 (29)
- January 2021 (30)
- December 2020 (32)
- November 2020 (30)
- October 2020 (31)
- September 2020 (29)
- August 2020 (31)
- July 2020 (33)
- June 2020 (30)
- May 2020 (30)
- April 2020 (30)
- March 2020 (31)
- February 2020 (29)
- January 2020 (30)
- December 2019 (32)
- November 2019 (10)
Labels
- 19148
- 1960s
- 2000s
- abbreviated
- abbreviation
- abbreviations
- about
- accomplish
- accomplishments
- achilles
- actinide
- action
- active
- adams
- adolph
- adulteration
- adulthood
- affirmative
- african
- after
- agassi
- agreement
- agreements
- albert
- alexander
- alien
- alive
- allen
- alliances
- allied
- allies
- amendment
- america
- american
- americans
- amoxicillin
- amusant
- ancient
- andre
- angles
- animal
- animals
- another
- anthrop
- antitrust
- apollo
- april
- apush
- archaeologist
- argentina
- arizona
- arliner
- arnold
- arthurian
- assembly
- athena
- athens
- atlanta
- atlantis
- atomic
- australia
- autonomous
- autumnal
- awakening
- award
- bacterial
- baker
- banner
- baseball
- battle
- beatles
- become
- being
- beliefs
- benito
- bernard
- bible
- biggest
- biography
- biology
- birth
- birthdays
- black
- blood
- board
- boehner
- boiling
- bolivia
- book
- books
- boston
- boxer
- boyle
- bread
- bubonic
- buffet
- built
- butter
- cabinet
- calculator
- california
- called
- camps
- cancer
- capone
- carbon
- carolina
- cases
- castile
- casual
- catholic
- cause
- caused
- causes
- celebrates
- cells
- celsius
- championship
- characteristics
- charles
- chart
- chavez
- chemistry
- cheryl
- chicken
- chickens
- childhood
- children
- chile
- chinese
- christmas
- christopher
- circulation
- circulatory
- cities
- civil
- civilized
- claim
- class
- clemente
- clifford
- climate
- coastline
- coldest
- college
- colleges
- colorado
- columbus
- columns
- commerce
- common
- composite
- compound
- concave
- concentration
- conflict
- congress
- connecticut
- conspiracy
- constitution
- contagious
- continental
- convention
- conversion
- convert
- converter
- convex
- cooking
- coordinates
- costa
- countries
- country
- court
- couture
- crackers
- crustal
- cubic
- culture
- current
- cycle
- cyrus
- cytokinesis
- daily
- damascus
- damon
- dangerous
- daniel
- dates
- david
- davidson
- daylight
- deadliest
- death
- decision
- define
- definition
- degree
- degrees
- delegate
- democratic
- demographics
- dennis
- describe
- descriptive
- desert
- dialects
- dimensions
- directory
- disabilities
- disadvantages
- discovered
- diseases
- distance
- dogs
- domestic
- donor
- douglas
- draft
- dream
- drivers
- drole
- during
- earth
- earthquakes
- eastern
- economic
- edict
- edison
- edmund
- education
- effects
- eggs
- election
- electromagnetic
- electrons
- elevation
- elisha
- embargo
- emmett
- emporia
- engel
- engineers
- equal
- equinox
- erectus
- eruptions
- essay
- established
- ethnic
- evolution
- example
- expectancy
- experiment
- exporting
- fahrenheit
- fairy
- famous
- feast
- features
- federal
- felix
- female
- fighter
- filmed
- finance
- finland
- first
- flags
- fluid
- fortune
- fraction
- francisco
- franklin
- freddie
- free
- freezing
- french
- friar
- frisby
- fun facts
- gabby
- garciaparra
- general
- geographic
- geographical
- geography
- geologic
- george
- germany
- gestation
- getting
- giants
- gibbons
- gideon
- glen
- glengarry
- glorious
- goddess
- goddesses
- gonorrhea
- government
- graham
- gramm
- great
- greek
- grinch
- gross
- groundhog
- guiana
- hades
- hammer
- happened
- harbor
- harlem
- harris
- harry
- hasselhoff
- heart
- hearts
- heritage
- herpes
- hierarchy
- highest
- himmler
- hispanic
- historical
- history
- hohokam
- holidays
- hollings
- homer
- hoover
- hottest
- house
- human
- hurricane
- ideal
- ideas
- illness
- impaler
- impeached
- importance
- inches
- indefinite
- india
- indian
- ingredients
- inquisition
- inspirational
- intake
- interphase
- interstate
- invented
- inventions
- inventors
- ireland
- iroquois
- isaac
- isabella
- islands
- isosceles
- israel
- israeli
- issue
- issues
- italy
- jackson
- jacques
- jamaica
- james
- jamestown
- japanese
- jeffreys
- jenkins
- jerry
- jesse
- jesus
- jewish
- jones
- joseph
- juice
- justice
- justices
- kaiser
- kansas
- karen
- kathleen
- kathmandu
- kelvin
- kennedy
- kentucky
- killed
- kilometers
- kimora
- kingdom
- kings
- kitchen
- korean
- korematsu
- krebs
- kwanzaa
- labors
- labour
- laden
- larry
- later
- latinos
- latitude
- lauderdale
- lebron
- legend
- leonardo
- leone
- leppard
- letter
- letters
- libraries
- literacy
- literature
- located
- location
- long
- longest
- longet
- longitude
- louisiana
- lowry
- luster
- luther
- lyrics
- madison
- major
- marbury
- marcos
- maria
- marjory
- married
- martel
- marther
- martin
- martyr
- massachusetts
- masters
- meaning
- meanings
- measuring
- mechanical
- melts
- members
- menu
- merritt
- merry
- metric
- mexico
- michael
- microscope
- middle
- migrant
- milliliters
- millimeter
- minnesota
- miranda
- mirrors
- misplaced
- mississippi
- mitosis
- model
- moines
- molecular
- molly
- mongolia
- montana
- month
- monthly
- monument
- moons
- morris
- moseley
- motel
- mountain
- munity
- murders
- music
- mythology
- names
- nantes
- naperville
- narrated
- national
- native
- neolithic
- nepal
- netherlands
- neutrality
- nevada
- newman
- newton
- niels
- nigeria
- nixon
- nobel
- nomar
- north
- northern
- numeral
- oakland
- obese
- obtuse
- ocala
- ocean
- octopus
- officer
- olympics
- olympus
- online
- order
- organisation
- organization
- origin
- originated
- orleans
- ounce
- ozone
- painted
- pancreatic
- paris
- parks
- parties
- passive
- peaks
- pecos
- penalties
- pendulum
- penny
- people
- percent
- percentage
- periodic
- periods
- persephone
- perseus
- personal
- perth
- petroleum
- phases
- philadelphia
- philosophy
- phrase
- phrases
- physical
- physiology
- picture
- pigeonhole
- pitcher
- pitchers
- place
- plane
- plasma
- plate
- played
- plural
- point
- policy
- polygon
- popular
- populated
- population
- porsena
- poseidon
- postage
- postal
- potassium
- potter
- powers
- practices
- precipitation
- presidency
- president
- presidential
- presidents
- prime
- prinze
- proconsul
- product
- project
- prokaryotes
- pronoun
- pronunciation
- protestant
- psychoanalytic
- pulmonary
- purpose
- pythias
- qaeda
- quarter
- questions
- quizz
- quote
- quotes
- radio
- radius
- randolph
- range
- rascal
- receiving
- recent
- reciprocal
- reconstruction
- recorded
- redshirt
- regents
- region
- regions
- reign
- related
- renaissance
- republica
- reservations
- resolution
- resolutions
- resolves
- results
- revolution
- revolutionary
- rhodes
- richmond
- rights
- riots
- robin
- rodents
- roger
- roman
- romanticism
- rome
- romos
- rookie
- roosevelt
- ross
- rousseau
- rudman
- running
- russia
- russian
- russo
- sahara
- salvador
- sanford
- saturated
- sayings
- scholar
- schultz
- schwarzenegger
- scientists
- scoring
- seats
- seattle
- second
- secretary
- sedition
- senatorial
- series
- service
- sheen
- sherman
- shoelace
- shootings
- shuttle
- shway
- sides
- sierra
- significance
- simmons
- singer
- sings
- sister
- slime
- smell
- smoking
- snowboarding
- soluble
- southernmost
- space
- spanish
- speaker
- speaking
- speed
- square
- stage
- stages
- stand
- standards
- start
- state
- states
- station
- stats
- steel
- stefano
- steps
- still
- stone
- stoneman
- strip
- study
- substance
- successful
- succession
- sudan
- sugar
- suggested
- sullivan
- sulphuric
- summary
- sundiata
- supreme
- swaggart
- sykes
- symbols
- syphilis
- system
- table
- tablespoon
- tablespoons
- taiwan
- tales
- tallest
- tarbell
- teaspoon
- teaspoons
- tectonics
- tecumseh
- telescope
- temperature
- texas
- thalia
- thanksgiving
- thebes
- theory
- thomas
- three
- throne
- thursday
- tiegs
- timeline
- tinker
- titans
- tonkin
- tornado
- tornadoes
- toroitich
- tourist
- townshend
- trace
- treaty
- triangles
- tribes
- trivia
- trojan
- truman
- tuskegee
- types
- tyson
- ultra
- union
- united
- universities
- until
- valence
- valentine
- values
- vanna
- venezuela
- ventura
- verbal
- verbals
- verdun
- violent
- virginia
- volcanic
- volcano
- volcanoes
- wainwright
- warrant
- washington
- water
- weight
- whats
- wheel
- where
- white
- wilhelm
- williams
- winners
- with
- without
- worker
- world
- worst
- worth
- writing
- wyoming
- young
- zimbabwe
- zodiac

